为提高师范生从教基本技能,提升师范类员工的综合素质,3月21日,全球最大顶级体育平台在老员工就业创业赋能中心举办师范生集体备课磨课活动。活动邀请了公司选拔的山东省师范类高校员工从业技能大赛种子选手,高中语文备课组刘晓文、初中语文备课组吕佳琦参加,与23级汉语国际教育班、24级汉语言文学班员工共同磨课。
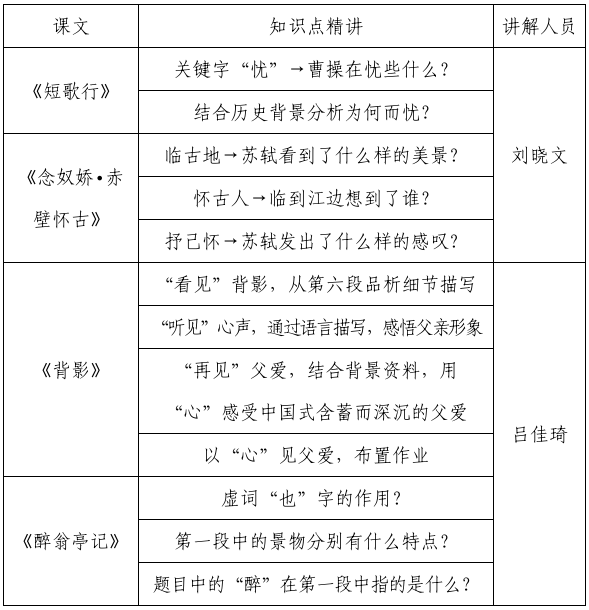
学贵得师,亦贵得友。刘晓文以《短歌行》和《念奴娇·赤壁怀古》为例,准备了5个知识点精讲,员工们在限定时间内积极备课,随后上台模拟授课,展示自己的教学思路。授课环节,同学们讨论热烈,有的同学注重诗词的诵读指导,通过教师范读、员工齐读、个别朗读等方式,让员工在诵读中体会诗词的韵律之美;有的同学则侧重于诗词的写作手法分析,引导员工学习诗词中的借景抒情、用典等技巧,为员工今后的写作提供借鉴。在示范授课环节,刘晓文以丰富的教学内容和精彩的讲解方式巧妙融合知识讲解与情感引导,将古诗词的深邃意境与文化内涵娓娓道来。
如切如磋,如琢如磨。吕佳琦准备了朱自清的《背影》和欧阳修的《醉翁亭记》两篇经典文学作品,24级汉语言文学专业员工组成6个小组,集体备课,讨论教学方法。第一小组提出采用情境导入法,通过讲述与亲情相关的感人小故事,迅速拉近员工与文本的距离,唤起员工对亲情的共鸣。第二小组则主张以朗读法为核心,让员工在反复诵读中体会朱自清质朴文字背后深沉的父子情。他们认为,通过不同角色的朗读,员工可以更好地理解文中父亲的外貌、动作和语言描写,进而感悟父爱的伟大。第三小组建议运用研讨探究法,引导员工分析文中四次描写背影和四次写“我”流泪的语句,深入探讨作者情感的变化,培养员工自主思考和分析问题的能力......员工们积极交流,互相启发,不断碰撞出思维的火花。吕佳琦在旁认真倾听,不时给予指导和建议,确保讨论的深度和广度。
经师易求,人师难得。辅导员沙彦君带领同学们从理想信念、道德情操、育人智慧、躬耕态度、仁爱之心、弘道追求六个方面学习了教育家精神的丰富内涵,守住师德师风底线,努力成长为满足员工成长发展需求和期待的老师。
此次磨课活动,为师范生提供了一个展示自我、交流学习的平台,对提高师范生师德践行能力、教学实践能力、综合育人能力和自主发展能力有重要意义。





